
因未按时披露年报或信息披露不及时股票十倍配资官网,多家A股公司及相关负责人收到监管“罚单”。
6月3日盘后,深圳证监局发布公告称,钜盛华、深业物流作为公司债券发行人,未在规定时间披露2023年年报,违反了《公司债券发行与交易管理办法》相关规定,决定对两家公司采取责令改正的监管措施。
另外,诺德股份、观想科技因信息披露相关问题被监管警示。
钜盛华、深业物流:
未在规定时间披露年报
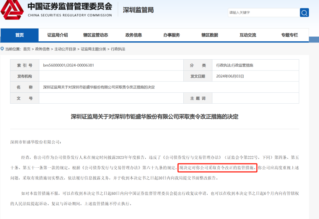
6月3日,深圳证监局网站披露关于对深圳市钜盛华股份有限公司采取责令改正措施的决定。
深圳证监局称,经查,钜盛华作为公司债券发行人未在规定时间披露2023年年度报告,违反了《公司债券发行与交易管理办法》(证监会令第222号,下同)第四条、第五十条、第五十一条第一款的规定。根据《公司债券发行与交易管理办法》第六十九条的规定,决定对公司采取责令改正的监管措施。
深圳证监局要求公司高度重视上述问题,采取有效措施切实整改,依法履行信息披露义务,并于收到本决定书之日起30日内提交书面整改报告。
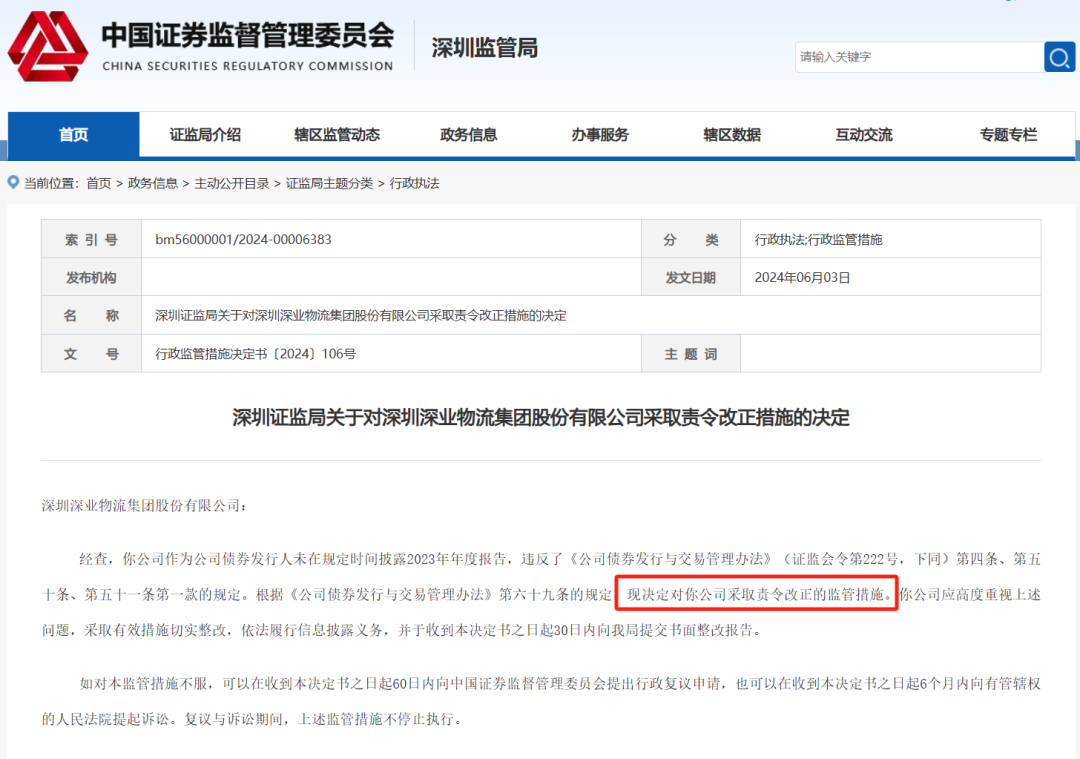
同日,深圳证监局发布公告,深圳深业物流集团股份有限公司作为公司债券发行人未在规定时间披露2023年年报,违反了相关规定。根据《公司债券发行与交易管理办法》第六十九条的规定,现决定对公司采取责令改正的监管措施。
另外,上述两家公司相关负责人也被采取相应监管措施。李剑龙作为钜盛华法定代表人、董事长、总经理、信息披露事务负责人,未能保证钜盛华及时履行法定信息披露义务,违反了相关规定,深圳证监局决定对其采取出具警示函的监管措施。深业物流信息披露事务负责人李俊锋、深业物流财务负责人李坤被深圳证监局出具警示函。
诺德股份:
重大交易披露不及时
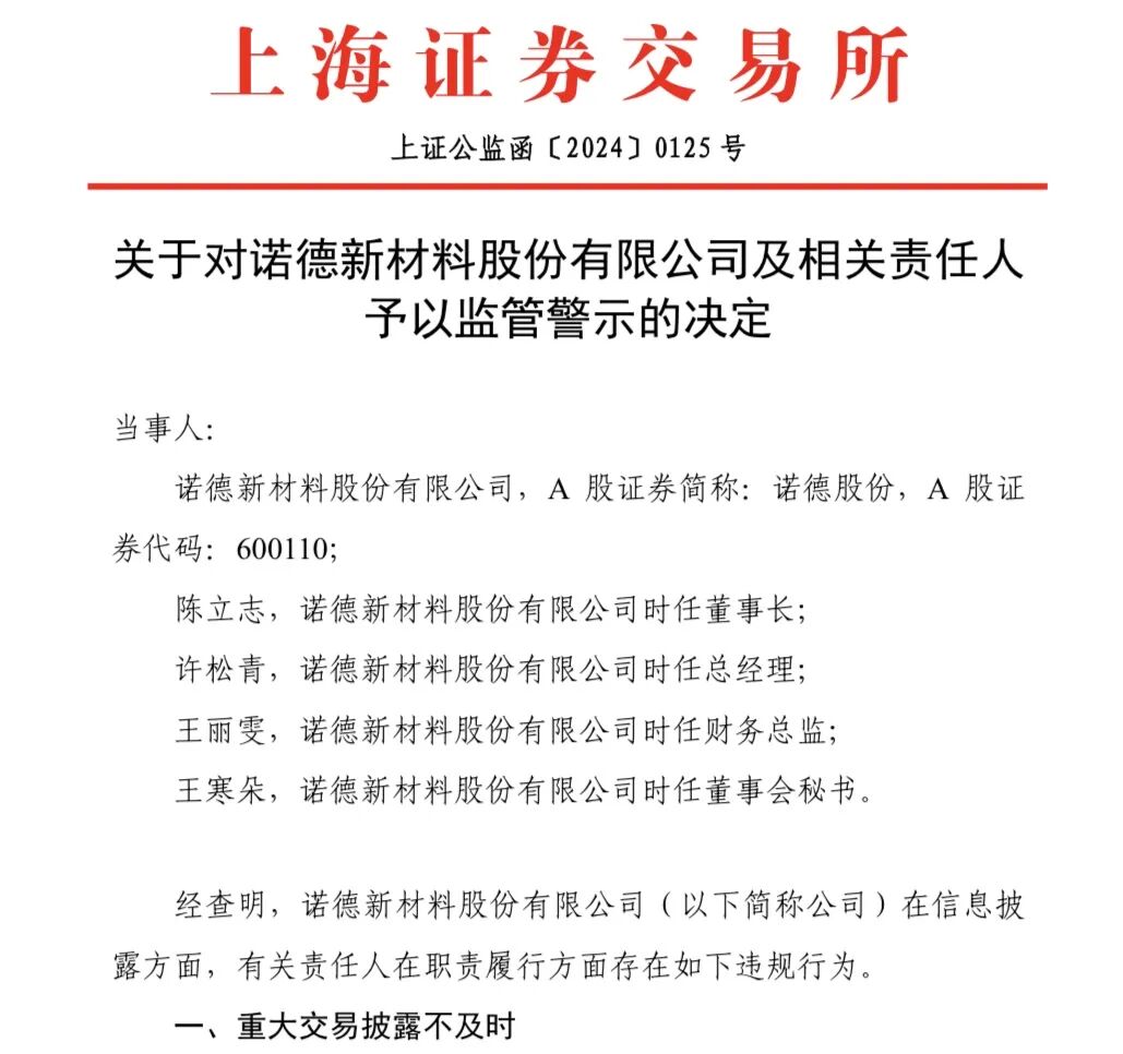
诺德股份6月3日晚间公告,公司于5月31日收到上海证券交易所出具的关于对公司及相关责任人予以监管警示的决定。公司存在重大交易披露不及时,多期定期报告财务信息披露不准确的违规行为,上述行为违反了有关规定。
该决定指出,诺德股份存在重大交易披露不及时,多期定期报告财务信息披露不准确的违规行为。诸如2024年4月10日,公司拖延至两个月后才披露2024年2月6日已签订的4.55亿元收购云财富期货有限公司90.2%股权的重大合同。
此外,诺德股份在2023年年度报告中,将委托加工业务收入确认方法由总额法变更为净额法,对2023年一季报、半年报、三季报进行会计差错更正,但未及时以临时公告披露更正后的财务信息。
责任人方面,上交所对诺德股份及其时任董事长陈立志、时任总经理许松青、时任财务总监王丽雯、时任董事会秘书王寒朵予以监管警示。
诺德股份表示将认真吸取教训,加强对相关法律法规的学习,杜绝此类违规行为再次发生。
观想科技:
未按规定进行业绩预告
无独有偶,观想科技也因信息披露相关问题收到监管函。6月3日,深交所发布公告,对观想科技及相关当事人下发监管函,公司年报亏损净利,但未按规定在会计年度结束之日起一个月内进行业绩预告。
观想科技披露的年报显示,公司2023年归属于上市公司股东的净利润为-208.51万元,同比下降111.84%。观想科技2023年因净利润亏空且与上年同期相比下降50%以上,却未按规定在会计年度结束之日起一个月内进行业绩预告。深交所表示,这一行为违反了《创业板股票上市规则》第1.4条、第6.2.1条、第6.2.2条的规定。
另外,深交所公告指出,魏强作为公司董事长兼总经理,王礼节作为公司财务总监,易津禾作为公司董事会秘书,在未能恪尽职守,履行忠实勤勉义务的情况下,对公司的违规行为负有责任。
深交所要求观想科技及相关人员充分重视上述问题,吸取教训,及时整改,杜绝上述问题的再次发生。同时股票十倍配资官网,提醒观想科技必须按照国家法律、法规和《创业板股票上市规则》认真和及时履行信息披露义务。
